食品行业新规频出、品控难度升级、市场竞争加剧…… 您是否正面临供应商审核没抓手、标签合规踩雷、工艺创新缺方向、出口壁垒难突破的困境?
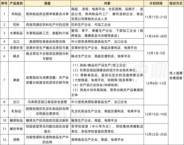
作为深耕食品检测领域近20年、拥有CMA/CNAS双资质的第三方检测机构,CTT中鼎检测以 “专业解读+实战应用+合规保障” 为核心,打造12期食品及宠物食品多品类赋能技术交流活动,覆盖肉制品、饮料、水果制品、坚果炒货、糕点、果蔬、乳制品、糖果制品、餐饮、出口合规及宠物食品等细分领域,助力您精准破局!
●直播课程排期(按周为例,以实际通知为准)

●点击这里预约观看
https://mp.weixin.qq.com/s/qS6VdyPDNr3xGsSLscyKSA
所有课程均为线上公开直播,支持回放(7天内可看),扫码即可报名预约课程。
赋能食安,共赢增长—— 我们邀您一起,用专业打破合规壁垒,用技术驱动产品升级,在食品行业的浪潮中稳步前行!
