2025年11月21日,欧盟委员会正式发布了指令(EU) 2025/2363、 (EU) 2025/2364、 (EU) 2025/1802,涉及欧盟RoHS指令附件III中高频使用豁免条款的修订,包括钢合金、铝合金、铜合金、高熔化温度型焊料、电气电子元件玻璃陶瓷中的铅等条款。该指令在公布后的第20天生效。
01金属合金中的铅
针对钢合金、铝合金、铜合金中的铅豁免,更新附件III中第6(a)、6(a)-I、6(b)、6(b)-I、6(b)-II和6(c)项条款,并新增6(a)-II、6(b)-III条款。

*该豁免不适用于供应给公众的电子电气设备(EEE),如果该设备或其可接触部件在正常或可预见的使用条件下,可能被儿童放入口中。然而,如果以下条件都能得到证明,则该豁免适用:
1.此类电子电气设备或任何可接触部件(无论有无涂层)的铅释放率不超过每小时 0.05 μg/cm2(相当于 0.05 μg/g/h)。
2.对于涂层物品,涂层足以确保在电子电气设备正常或合理可预见的使用条件下,至少两年内释放率不超过该值。
在本脚注的定义中,如果电子电气设备或其可接触部件的某一维度小于5cm,或具有可拆卸或突出部分达到该尺寸,则视为该设备或其可接触部件可能被儿童放入口中。
02高熔化温度型焊料中的铅
更新附件III第7(a)项豁免条款,对高熔化温度型焊料中的铅的使用场景进行了说明,并新增7(a)-I、7(a)-II、7(a)-III、7(a)-IV、7(a)-V、7(a)-VI、7(a)-VII条款。

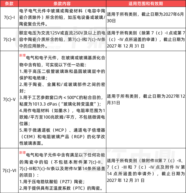
03电气电子元件中玻璃或陶瓷中的铅
修订附件III第7(c)-I和7(c)-II项豁免条款,并新增7(c)-V和7(c)-VI条款。

_____________
此次欧盟RoHS铅豁免更新,为相关制造商提供了关键的缓冲期,避免了市场中断,是积极的政策安排。但需明确,豁免具有临时性,全面无铅化仍是长期目标。企业应把握窗口期,前瞻布局,方能在未来的市场竞争与环保要求中构建长期优势。
