2025年12月1日,我国首部专门针对餐饮服务连锁企业制定的部门规章——《餐饮服务连锁企业落实食品安全主体责任监督管理规定》(以下简称《规定》)[1]正式实施。《规定》以清晰的制度逻辑终结了连锁餐饮"野蛮生长"的时代,标志着"责任明晰"的强监管格局全面开启。
门店暴雷总部担责?
投入多少资金才算合规?
巡查覆盖不全要被罚?
相信大家也有不少疑问,接下来小C将从六个方面总结关键要点,助力企业合规经营!
一、关键定义
(1)餐饮服务连锁经营:是指使用同一品牌,实施统一规范化管理,由企业总部、十家以上门店(含直营、加盟、合营等)等共同参与的规模化餐饮服务活动。
(2)企业总部:是指对由其授权使用同一品牌的所有门店实施统一规范化餐饮服务管理活动的食品经营企业。
(3)分支机构:是指企业总部授权在一定区域内承担相应餐饮服务食品安全管理职责的食品经营企业。
(4)中央厨房:是指由企业总部建立,具有独立场所和设施设备,集中完成食品成品或者半成品加工制作并配送给本餐饮服务连锁企业门店,供门店进一步加工制作后提供给消费者的食品经营企业。
CTT解读:企业了解关键定义,将有助于更好理清《规定》的适用范围,针对性落实好食品安全主体责任。
二、资质合规要求
《规定》明确要求:
(1)企业总部:应当具备相应的餐饮服务连锁管理能力,依法取得经营项目包含“餐饮服务连锁管理”的食品经营许可,对分支机构、中央厨房、门店等的食品安全承担管理责任。
(2)分支机构:应当具备相应的餐饮服务连锁管理能力,依法取得经营项目包含“餐饮服务连锁管理”的食品经营许可,对中央厨房、门店等的食品安全承担相应的管理责任
(3)中央厨房、门店:应当依法取得相应经营资质,对其加工制作食品的安全负责。
CTT解读:以往一旦某家门店暴雷,常见企业总部公关第一时间划清界限,表明分店个体经营行为与品牌方形象无关,现今《规定》明确要求“连锁企业总部对分支机构、中央厨房、门店等的食品安全承担管理责任”,同时往下各级责任体系规定清晰,将更有效地解决以往连锁企业“连而不锁”的问题。后续企业应加强食品安全标准化管理,把好“责任链”,守好品牌形象。
三、成本投入层面
《规定》明确 企业总部应当按照保证食品安全的需要,每年将一定数额的营业收入用于食品安全管理,切实履行食品安全管理职责,并对由于保证食品安全所必需的资金投入不足导致的食品安全问题承担责任。
CTT解读: 《规定》强制性要求企业总部每年投入一定数额的营业收入用于食品安全管理,同时《规定》中还明确要建立健全食品安全管理制度,配备好食品安全管理人员,切实执行企业总部调度、分支机构排查、门店管控的工作制度和机制。未来,企业应当投入充足的资金和人力资源去做好食品安全管理工作,有效防控潜在风险,保障合规经营。
四、加强巡查检查等各方面管理
《规定》明确企业总部应当自行或者委托第三方定期对分支机构、中央厨房、门店等的食品安全状况进行检查评价,按计划巡查分支机构、中央厨房、门店等落实食品安全责任情况,每年至少对所有分支机构、中央厨房、门店等进行一次全覆盖实地巡查,及时处置发现的食品安全问题,并结合发现的食品安全共性问题,健全风险防控机制。
CTT解读: 《规定》除要求企业总部应当定期巡查检查外,另有多项条款明确企业总部应当加强考核评价、人员培训、食品采购、投诉处置等管理。未来,企业宜建立起专业化的门店稽查队伍,完善人员培训、食品采购等制度,同时可密切与第三方专业机构的合作,有效提高整体标准化管理水平。
五、采用“互联网+明厨亮灶”等智慧管理
《规定》明确企业总部或者其授权的分支机构应当通过“互联网+明厨亮灶”等方式,对中央厨房、门店等的食品加工制作等关键环节的食品安全状况进行重点检查评价,提高经营过程实时控制能力,及时发现和消除食品安全风险隐患。相关信息应当按照规定时限保存,其中视频信息应当至少保存十四天。
CTT解读:后续企业总部或者其授权的分支机构应利用好“互联网+明厨亮灶”等数字化管理手段,有效管控各中央厨房、门店等的食品安全合规经营情况,实时监控其后厨卫生状况、人员操作情况等,提升食品安全智慧管理水平,充分保障食品安全。
六、主动上报相关信息
《规定》明确:
(1)企业总部应当在每年十二月向所在地负责监督管理的市场监督管理部门报告全国门店清单、门店的准入及退出、食品安全管理责任落实等情况。
(2)分支机构应当在每年十二月向所在地县级市场监督管理部门报告食品安全管理责任落实等情况。
CTT解读:后续企业总部及其分支机构应及时在每年十二月向所在地的市场监督管理部门主动上报相关信息,做到合规经营。
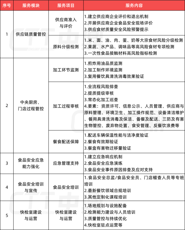
[一站式餐饮安全保障服务方案]

中鼎检测聚焦连锁餐饮企业、团体配餐企业等餐饮单位食品安全风险点,针对性提供一站式餐饮安全保障服务方案,同心守护食品安全,欢迎联系咨询!
连锁餐饮,品牌连锁,责任亦“连锁”。新规实施,不仅仅是为了压实连锁餐饮企业责任,更是为了防范食品安全风险,促进连锁餐饮企业规范化、健康化发展。通过合规经营,企业才能赢得消费者信赖,继而长远发展。
此外《规定》第三十三条有说明本规定未作规定的,适用《食品生产经营企业落实食品安全主体责任监督管理规定》
——相关法规解读点击查看:
双箭齐发!市场总局发布97、98号令:责任再压实,安全再升级
参考文献:
[1]餐饮服务连锁企业落实食品安全主体责任监督管理规定
