2025年12月12日,《食品委托生产监督管理办法》(以下简称《办法》)正式发布,并将于2026年12月1日起生效。《办法》坚持问题导向、从严管理,明确食品委托生产的定义及监管范围、委托双方的资质要求、委托双方的责任和义务、合同约定事项,并规定监督检查内容与相应法律责任[1] 。
食品委托生产,
最怕权责不清、出事甩锅、监管踩坑?
小C带大家拆解新规核心内容,
掌握委托生产合规主动权。
一、界定委托生产,明确监管范围
食品委托生产是指受托方按委托方要求从事食品全部/部分环节生产并交付产品的行为。
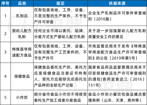
按照规定需要完整工艺生产的食品,不得将部分环节委托生产。
表1 不得委托生产/将部分环节委托生产的食品品类/业态(举例)

【合规要点】
1.商标许可、特许经营、来料加工、贴牌生产等符合委托生产定义的行为,均在监管范围内;
2.境内从事委托生产活动的委托方、受托方及监管部门均适用本办法(不包含仅用于出口的食品以及境外企业委托境内食品生产者生产食品的情形);
3.特殊食品(如保健食品)的生产、加工有规定的,依照其规定。
拓展小知识:
(1)商标使用许可,是指商标权人将其所有的注册商标使用权分离出部分或全部许可给他人使用,由许可方与被许可方建立商标使用许可关系。[2]使用许可的方式一般包括独占使用许可、排他使用许可和一般使用许可。
(2)特许经营,是指拥有注册商标、企业标志、专利、专有技术等经营资源的企业(特许人),以合同形式将其拥有的经营资源许可其他经营者(被特许人)使用,被特许人按照合同约定在统一的经营模式下开展经营,并向特许人支付特许经营费用的经营活动。[3]
二、划分双方职责,明确责任边界
表2 委托双方职责划分一览表

【合规要点】
目前,国家层面尚未发布统一的委托生产合同范本及报告模板。委托合同可根据委托产品的具体特性,结合《办法》相关规定,参考网络公开范本进行拟定;报告可向当地市场监管部门咨询,确认是通过线上/线下渠道进行报告,并明确所需提交的辅助材料。
三、规范标签标注,保障信息透明
《办法》规定,委托生产的预包装食品,其标签上应当在紧邻位置标注委托方的名称、地址、联系方式和受托方的名称、地址,在名称前冠以“委托方、受托方”或者“委托单位、受托单位”等字样。
与将于2027年3月16日实施的《食品标识监督管理办法》要求一致。

【合规要点】
“出品方”、“监制方”易使消费者对责任主体产生误解,不建议作为标签标注引导词。
实操整改建议
(1)梳理现有委托合同,补全合规条款,删除无效免责内容;
(2)尽快完成双方资质自查,补齐缺失材料,及时办理备案手续;
(3)健全食品安全管理制度,配齐专职管理人员,落实过程管控责任;
(4)全面核查产品标签,规范标注信息,留存审核记录;
(5)强化出厂检验和产品留样,守住食品质量防线。
建议各相关企业尽快开展合规自查整改,赶在监管全面落地前补齐短板,避免因违规造成经济损失和品牌名誉受损。
————————
《食品委托生产监督管理办法》的出台,既是监管收紧的信号,也是行业洗牌、优胜劣汰的契机。权责清晰、全程管控、从严监管是核心趋势,只有守住食品安全底线、落实合规要求,才能在行业里走得更稳、更远。
【CTT中鼎检测服务方案】

本文涉及的《食品标识监督管理办法》相关亮点解读可点击下方链接回顾——
参考来源:
[1]食品委托生产监督管理办法 (国家市场监督管理总局令第113号)
[2]中华人民共和国商标法释义
[3]商业特许经营管理条例(国务院令第485号)
